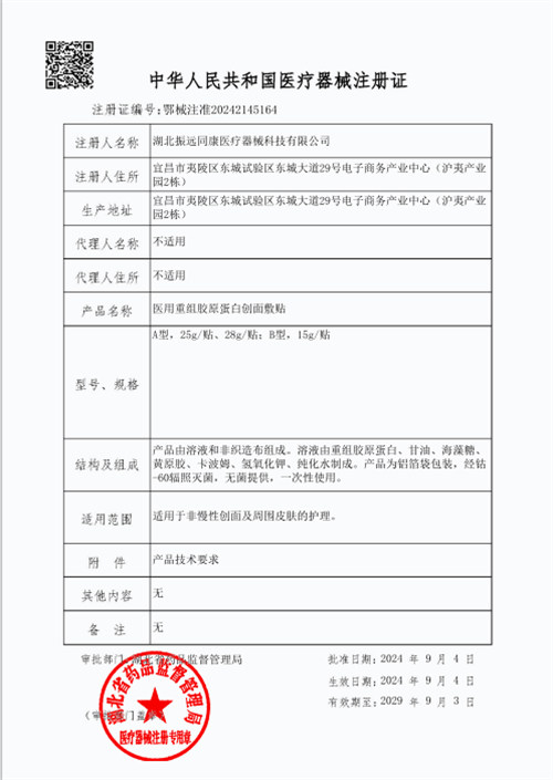
9月4日,湖北振远同康医疗器械科技有限公司正式收到省药品监督管理局核发的医用重组胶原蛋白创面敷贴注册证书,编号为:鄂械注准20242145164,标志着该企业加快临床产品研发取得新突破。至此,该企业已拥有5个二类医疗器械产品注册证。

医用重组胶原蛋白创面敷贴在医疗器械分类目录中属于14-10创面敷料,振远同康医疗自2023年5月开始启动产品设计开发,以巴氏毕赤酵母基因工程菌表达出的重组Ⅲ型人源化胶原蛋白为原料,先后进行了成分配比研究、临床适用对比研究、生物相容性研究等,同时按照工艺与产品特性进行了相关验证。经严谨的实验室数据分析、注册检验和省药品监督管理局审评,确定了产品技术要求及适用于非慢性创面及其周围皮肤护理的适用范围。

振远同康医疗获准注册的医用重组胶原蛋白创面敷贴分为两种型号:A型为圆形,适用于脸部创面皮肤护理;B型主要根据人眼部形状进行设计,适用于眼部创面皮肤护理,是医学美容手术后,如光子、激光等手术后加快创面愈合的必备护理产品。
据了解,由振远同康医疗生产的首批医用重组胶原蛋白创面敷贴产品将于10月初在湖北区域部分OTC药房上市销售。下一步,在医疗器械板块,该公司将继续加快产品研发步伐,与国内知名机构合作开发眼部护理与眼部手术耗材产品。